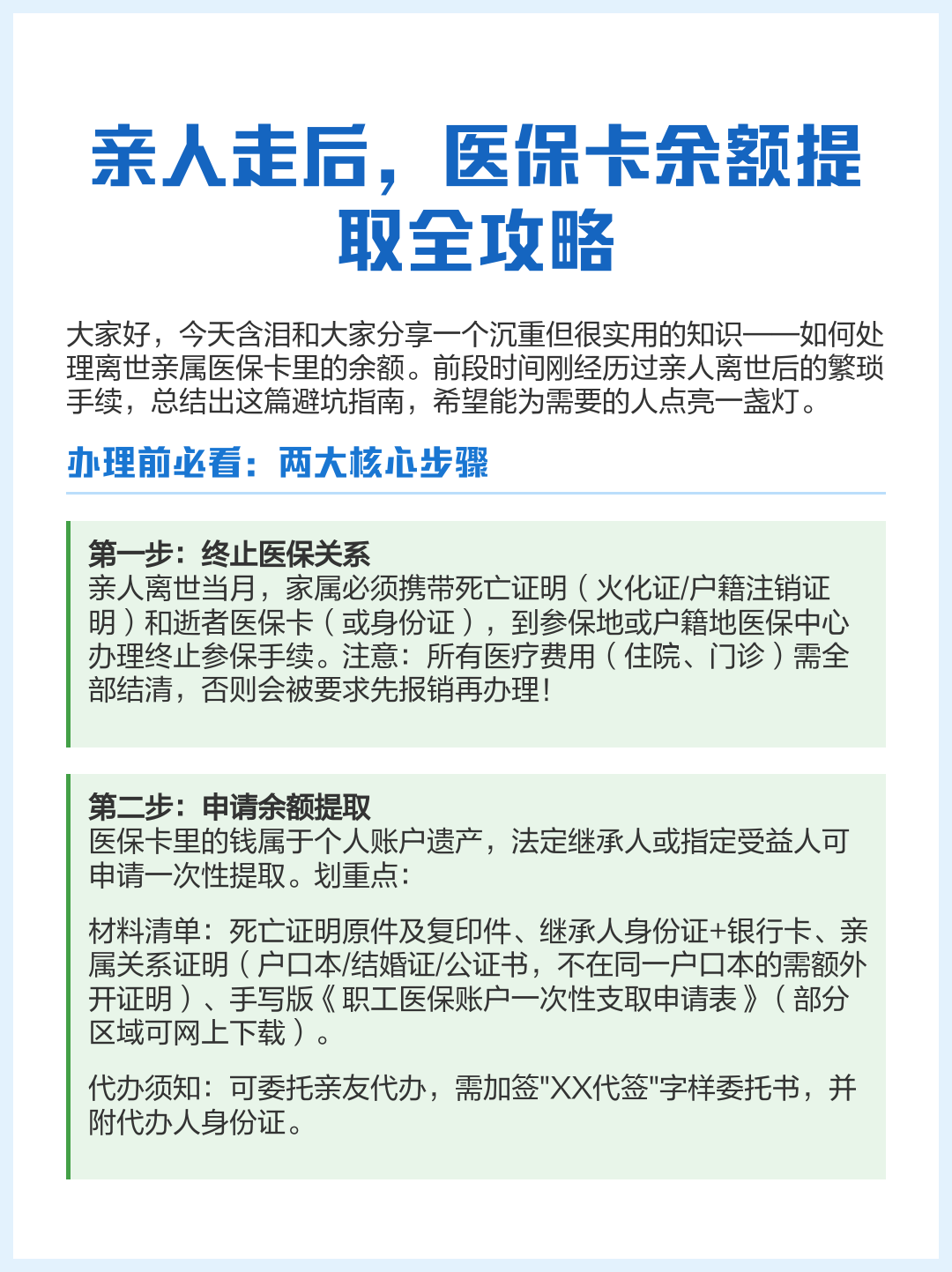
怒江
怒江
复制微信号
怒江 1、省重点医院、医保定点医院。德州时代妇科医院妇产科是国内最早一批甲等医院、医保定点医院。
怒江 2、专家团队实力雄厚。医院培养和引进博士、硕士近百名,所有患者均由资深专家亲临亲诊,保障医疗安全。
3、尖端设备、先进的手术室。医院先后引进众多尖端设备,斥巨资建成领先的千万级层流洁净手术室。
4、费用低。德州时代妇科医院是非营利性医保定点单位,费用方面要比其它营利性医院价格低20%-50%左右,帮助患者减轻医疗费负担。
怒江 美国.莎顿120修复术10分钟不手术一次性治疗宫颈息肉
美国.莎顿120修复术是传统医学与高新技术的完美结合,它是在监视屏幕全程监控下,通过B超动态引导,准确介入病变部位,通过生物高热,使病变组织脱水、脱落医保套取现金最佳方法;同时,不损伤宫颈正常组织,保护宫颈的正常功能。
怒江 和传统手术疗法相比,美国.莎顿120修复术具有以下优势:
1、一次性治愈、仅需10分钟:通常仅需一次治疗即可治愈,治疗仅需10分钟。
怒江 2、不开刀,不手术,安全无痛:无需开刀,不损伤宫颈,治疗过程安全无痛,不留疤痕。
怒江 3、不伤宫颈、不影响生育:有选择性地针对息肉部位进行治疗,不损伤正常组织,不影响生育和夫妻生活,没有后遗症。
怒江 4、随治随走、无需住院:治疗过程简便安全,无需麻醉,随治随走,无需住院。
怒江 德州时代妇科医院致力打造家庭化全程管家式医疗服务体系,采取“一医一患一诊室”的诊疗模式,杜绝“一人看病众人围观”的现象;医院考虑到为了充分保护患者个人隐私及患者心理因素,患者住院诊治期间我们全部是 女专家坐诊和女护士护理的服务方式;另外,医院设立导医台,由专业医护人员负责患者接待、咨询和全程导诊。看病、拿药全程导医陪同。让患者愉悦就医、放心治疗、康复出院!
怒江




